Hundreds of thousands of Veterans enroll in VA Healthcare each year, yet the software supporting it is woefully outdated. For three years I worked with a team embedded in the Department of Veterans Affairs to conceptualize and redesign the staff-facing system for the first time in decades, bringing in human-centered design principles and best-practice accessibility solutions, and utilizing the VA Design System to create unified, usable interfaces.

Throughout the project we faced challenges with competing stakeholder needs within the VA, sudden changes in scope, and a severe lack of documentation about the existing system functionality, which seemed to become more complex every time we blinked. Despite all this, we were able to ship modernized designs and technical documentation for 52 discrete staff tasks, including visuals for a whopping 145 pages and figures.

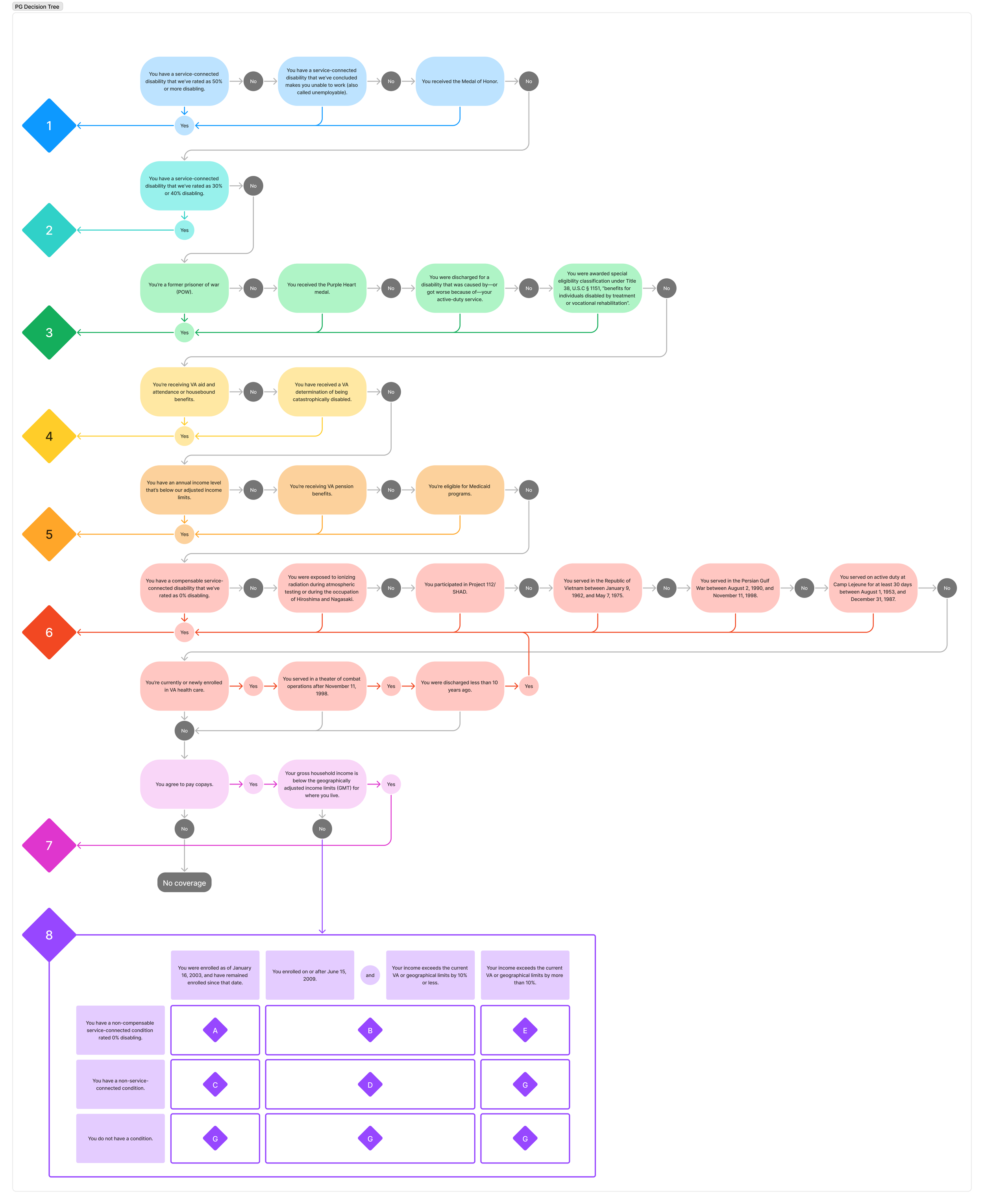
We routinely created documentation like our personas, the priority group decision tree, Veteran record sitemap, and Veteran object modal diagram in conversation with our stakeholders and future users to confirm our understanding of product requirements and to reference during the design and development process. Often such graphics helped communicate our discoveries and intention to less technical stakeholders during presentations and approval processes.

 

One of my favorite improvements in the system is the introduction of a guided workflow model, providing an order of operations, contextual help and stepped breakdowns for data entry that may be subject to complex business logic.

The system we started with was a labyrinthian mess of tabs and buried links, but our new “Add A Person” experience was an enormous hit with stakeholders and all our staff testers, and we expect it to significantly decrease training time for new VA staff on Veteran first-time enrollment. Here’s the before, where a user gets dumped straight into a Veteran record, and the after:

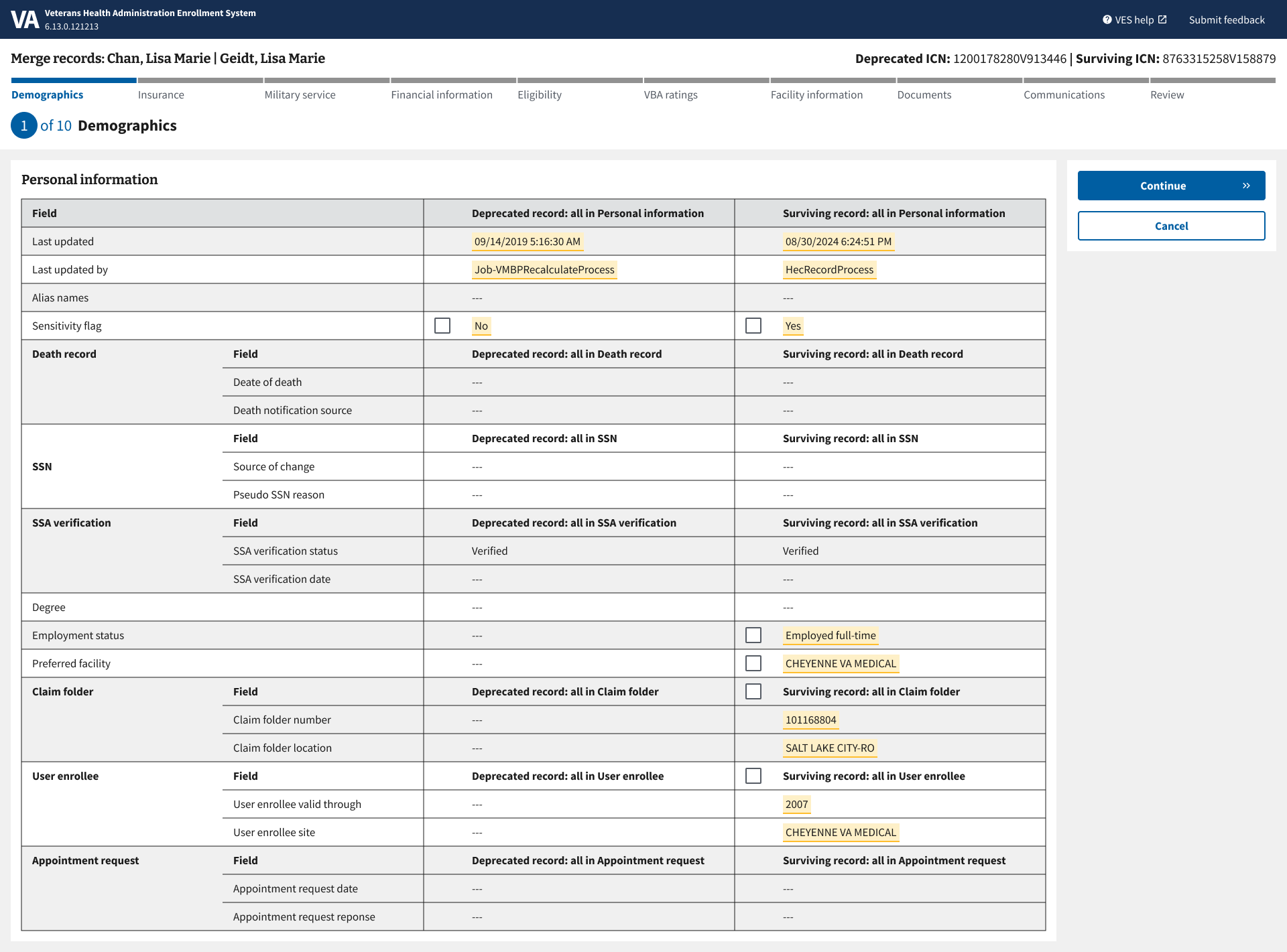
Beyond the Add A Person experience, we were able to streamline and reorganize the system to better match the user mental model of a Veteran record, and the tasks that users of several different permission types would be able to undertake, including variant screens for dealing with sensitive health or federal tax information. We refined dense reference tables and complex workflows into more navigable and consumable versions, and integrated with the intranet Knowledge Management System to support users wherever possible.

All our work succeeded in bringing the system onto the VA Design System, and as we were one of the only teams in the VA working on staff-facing interfaces, we were able to contribute new enterprise-focused concepts and components back to the system as experimental variants, including enhancements for tables, tags, cards, navigation, and field sets.